Travaux
À propos
Contact
Bienvenue !
Je suis Lorraine Girard, UI/UX Designer actuellement sur Paris
Travaux
À propos
Contact
Bookalia
Création de l'architecture d'un site et réalisation du logo
Essai de différentes typographies et décorations
Conception de l'architecture du site, utilisateur visiteur
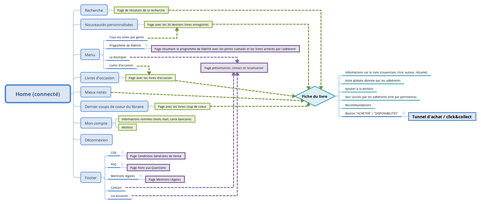
Conception de l'architecture du site, utilisateur connecté
↑
Back to Top